How does DPW Auction bidding work?
Article ID: 4 | Last Updated: Thu, Aug 10, 2017 at 3:51 PM
Auto Extending - No more last second bidding!
Online auctions, which end at a fixed time, can cause anxiety and end in dissapointment when you lose the auction to someone who was simply able to outbid you by $1 in the very last second.
DPW Auctions auto-extend themselves to one minute remaining when any bid is placed within the last minute of the auction's end.
DPW Auctions auto-extend themselves to one minute remaining when any bid is placed within the last minute of the auction's end.
This means the auction ends only when there is no more bidding in the last minute. This approach allows the bidder who wants the painting the most to buy it without out any sense of panic.
Your Max Bid
When you place a bid, you are specifying the maximum you are willing to bid. This may be larger than the required minimum bid.
You can increase, but not decrease, your max bid at any time.
DPW Auctions uses the same Max Bid proxy approach as eBay.
When you place a bid, you are specifying the maximum you are willing to bid. This may be larger than the required minimum bid.
Convenient Auto-bids
If the maximum bid you entered is larger than the required minimum bid, then you are agreeing to allow DPW to automatically place bids on your behalf, up to your entered maximum, as others bid. This is why the approach of maximum bidding is so convenient - you declare the maximum you are willing to pay and then you can walk away until the auction is over.
If someone else places a bid equal to your maximum, then an auto-bid equal to your maximum is place for you and you remain the highest bidder.
If someone else places a bid greater than your maximum, then they become the new highest bidder and their new high bid is equal to your max bid plus the minimum increment in the following table:
If someone else places a bid equal to your maximum, then an auto-bid equal to your maximum is place for you and you remain the highest bidder.
If someone else places a bid greater than your maximum, then they become the new highest bidder and their new high bid is equal to your max bid plus the minimum increment in the following table:
Minimum Bid Increment

The Minimum Auto-bid Increment
When DPW does place an auto-bid for you, it will increase your last highest bid by an minimum determined by the table below, however in no case will the maximum bid you entered ever be passed.
Minimum Auto-bid Increment

The actual auto-bid increment may be more or less than this. It would be less if the minimum increment would increase your auto-bid to greater than your maximum bid. It would be more if someone else bids more than the minimum increment over your bid, while still bidding less than your maximum.
Example:
Take for example, your max bid is $200 with your actual high bid being $102. If someone bids $150, an auto bid will be placed for you of $153, keeping you as the high bidder. This is done because your max bid of $200 is larger than the other bid of $150. If someone bids $200, equal to your max bid, you will still be the high bidder with a bid placed for you of $200. It is only when someone places a bid higher than your max, say $210, are you no longer the high bidder.
Increasing your Max Bid
You can increase, but not decrease, your max bid at any time.
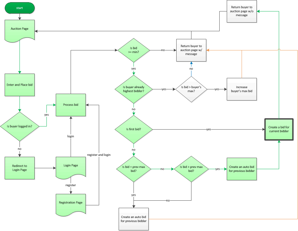
If you are interested, take a look at the diagram of the bidding logic attached to this article (see below).
36.1 KB)